为落实共青团中央、教育部、全国学联联合下发的《关于推动高校学生会(研究生会)深化改革的若干意见》,并结合《关于巩固高校学生会(研究生会)改革成果的若干措施》文件要求,接受广大师生监督,现将我校2022—2023学年学生会改革情况公开如下。
一、改革自评表
(一)校级学生会组织改革自评表
标注“★”为核心指标;标注“▲”为观测指标,2022—2023学年暂不作硬性要求。
指标 | 结论 | 备注 |
1★. 坚持全心全意服务同学,聚焦主责主业开展工作。未承担宿舍管理、校园文明纠察、安全保卫等行政职能。 | ☑是 □否 | |
2. 工作机构架构为“主席团+工作部门”模式,未在工作部门以上或以下设置“中心”“项目办公室”等常设层级。 | ☑是 □否 | |
3. 工作人员不超过40人,学生人数较多、分校区较多的高校不超过60人。 | ☑是 □否 | 实有23人 |
4. 主席团成员不超过5人。 | ☑是 □否 | 实有1人 |
5. 工作部门不超过6个。 | ☑是 □否 | 实有6个 |
6. 除主席、副主席(轮值执行主席)、部长、副部长、干事外未设其他职务。 | ☑是 □否 | |
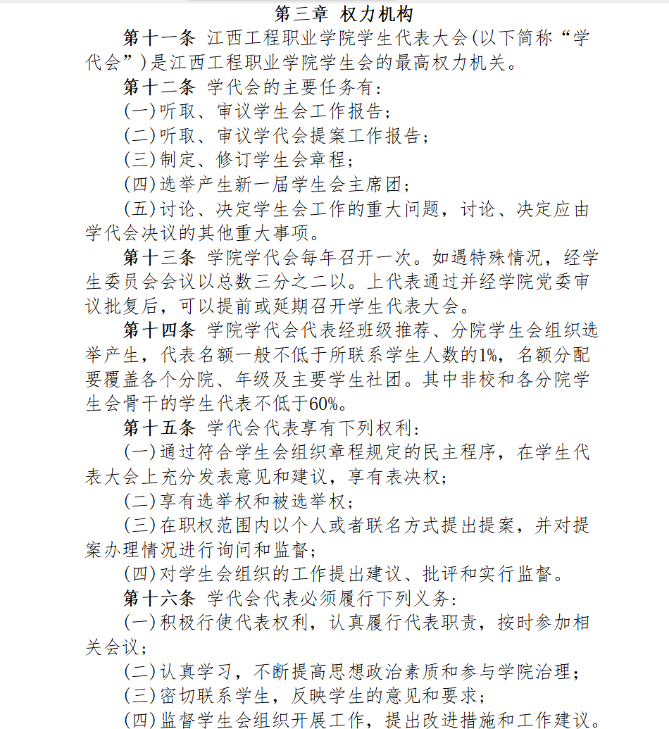
7. 工作人员为共产党员或共青团员。 | ☑是 □否 | |
8. 工作人员中除一年级新生外的本专科生最近1个学期/最近1学年/入学以来三者取其一,学习成绩综合排名在本专业前30%以内,且无课业不及格情况;研究生无课业不及格情况。 | ☑是 □否 | |
9. 主席团候选人均由学院(系)团组织推荐,经学院(系)党组织同意,校党委学生工作部门和校团委联合审查后,报校党委确定;校级学生会组织工作部门成员均由学院(系)团组织推荐,经校党委学生工作部门和校团委审核后确定。 | ☑是 □否 | |
10. 主席团由学生代表大会(非其委员会、常务委员会、常任代表会议等)选举产生。 | ☑是 □否 | |
11★. 按期规范召开学生(研究生)代表大会。 | ☑是 □否 | 召开日期为:2022年12月8日 |
12. 校级学生(研究生)代表大会代表经班级团支部推荐、学院(系)组织选举产生。 | ☑是 □否 | |
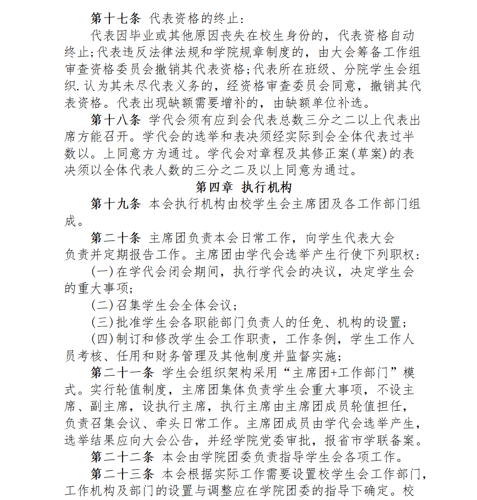
13. 开展了春、秋季学生会组织工作人员全员培训。 | ☑是 □否 | |
14. 组建以学生代表为主,校党委学生工作部门、校团委等共同参与的校级学生会组织工作人员评议会;主席团成员和工作部门负责人每学期向评议会述职。 | ☑是 □否 | |
15. 学生会组织工作人员参加评奖评优、测评加分、推荐免试攻读研究生等事项时,依据评议结果择优提名,未与其岗位简单挂钩。 | ☑是 □否 | |
16. 学生会组织的建设纳入了学校党建工作整体规划;党组织定期听取学生会组织工作汇报,研究决定重大事项。 | ☑是 □否 | |
17★. 明确1名校团委专职副书记指导校级学生会组织;聘任校团委专职副书记或干部担任校级学生会组织秘书长。 | ☑是 □否 | |
18▲. 学生会组织工作机构应成立团支部,团支部书记由学生会主席团成员担任。 | ☑是 □否 | |
19▲. 建立服务同学项目执行情况和同学满意度调研评估机制。 | ☑是 □否 |
(二)二级学生会组织(含人文学院、经管学院、理工学院)改革自评表
项目 | 符合标准学生会组织数量 | 备注 | ||||||||||||
1. 坚持全心全意服务同学,聚焦主责主业开展工作。未承担宿舍管理、校园文明纠察、安全保卫等行政职能。 | 3 | |||||||||||||
2. 工作机构架构为“主席团+工作部门”模式,未在工作部门以上或以下设置“中心”“项目办公室”等常设层级。 | 3 | |||||||||||||
3. 工作人员不超过30人。 | 3 | |||||||||||||
4. 主席团成员不超过3人。 | 3 | |||||||||||||
5. 除主席、副主席(轮值执行主席)、部长、副部长、干事外未设其他职务。 | 3 | |||||||||||||
6. 工作人员为共产党员或共青团员。 | 3 | |||||||||||||
7. 工作人员中除一年级新生外的本专科生最近1个学期/最近1学年/入学以来三者取其一,学习成绩综合排名在本专业前30%以内,且无课业不及格情况;研究生无课业不及格情况。 | 3 | |||||||||||||
8. 主席团由学生(研究生)代表大会(非其委员会、常务委员会、常任代表会议等)或全体学生(研究生)大会选举产生。 | 3 | |||||||||||||
9. 按期规范召开学生(研究生)代表大会或全体学生(研究生)大会。 | 3 | |||||||||||||
10. 开展了春、秋季学生会组织工作人员全员培训。 | 3 | |||||||||||||
11. 工作人员参加评奖评优、测评加分、推荐免试攻读研究生等事项时,依据评议结果择优提名,未与其岗位简单挂钩。 | 3 | |||||||||||||
12. 党组织定期听取学生会组织工作汇报,研究决定重大事项。 | 3 | |||||||||||||
13. 明确1名团组织负责人指导院级学生会组织;聘任团委老师担任院级学生会组织秘书长。 | 3 | |||||||||||||
| 3 | |||||||||||||
具体情况 | ||||||||||||||
二级学生会 组织 | 符合标准情况(请填写是/否) | |||||||||||||
1 | 2 | 3 | 4 | 5 | 6 | 7 | 8 | 9 | 10 | 11 | 12 | 13 | 14 | |
理工分院 | 是 | 是 | 是 | 是 | 是 | 是 | 是 | 是 | 是 | 是 | 是 | 是 | 是 | 是 |
人文学院 | 是 | 是 | 是 | 是 | 是 | 是 | 是 | 是 | 是 | 是 | 是 | 是 | 是 | 是 |
经管学院 | 是 | 是 | 是 | 是 | 是 | 是 | 是 | 是 | 是 | 是 | 是 | 是 | 是 | 是 |
江西工程职业学院学生会章程







校级组织工作机构组织架构表
序号 | 机构名称 | 人数 | 主要职责 |
1 | 主席团 | 1 | 参与团委学期工作计划的制定、重大活动的组织决策、总结工作。对学生会内部工作总体统筹,积极组织院内各项团学工作的开展,并负责各项重大事情的指导和监督工作。督促检查各部工作的完成情况。及时督促各部门工作的完成,帮助协调和解决遇到的问题和困难。 |
2 | 文体部 | 8 | 1、组织,策划并积极开展体育艺术类活动,丰富同学们的课余生活 2、积极引导并组织同学参加校园中各种文艺,体育类演出活动与比赛,提升同学们个人文艺素养 3.彩排和正演维持会场秩序引导观众入场就座协助其他部门工作遇到突发问题及时解决 4.引导学生提高艺术品位,加强身体锻炼,陶冶情操 |
3 | 新媒体 | 3 | 校电子杂志的制作发行。学生会网站建设、维护、推广、形象宣传及校园活动网络支持。负责学生会活动视频、音频制作,摄影,电脑维护和技术支持。负责学生会新媒体平台以及网站新闻的采编,并向校内外发布宣传学生会活动新闻信息 |
4 | 办公室 | 5 | 办公室部主要负责学校活动的策划、校学生会办公室的日常值班以及学校微博号的运作。作为学生会的枢纽部门,是维持学生会正常运转、促进学生会各部门社团之间协调、沟通的重要角色 |
5 | 广播站 | 3 | 1. 负责学校日常播音工作 2.在学校活动中担任主持 3.利用广播协助学校宣传活动、传播校园文化 4.义务播报失物招领或寻物启事 5.传达上级及学校的文件政策及通知要求 |
6 | 权益发展部 | 3 | 主要负责维护同学们的权益,建立同学们与学校之间沟通的桥梁,收集同学们的意见和建议,帮助同学们解决问题或者反馈至学校处理 |
校级组织工作人员名单
序号 | 姓名 | 政治面貌 | 院系 | 年级 | 学习成绩排名*(本人排名/所属专业人数) |
1 | 黄沈杰 | 共青团员 | 经管学院 | 21级电子商务 | 3/49 |
2 | 董世超 | 共青团员 | 理工学院 | 21级建筑工程技术 | 8/59 |
3 | 高巧巧 | 共青团员 | 人文学院 | 21级中文 | 1/50 |
4 | 鲁紫彤 | 共青团员 | 经管学院 | 21级电子商务 | 11/146 |
5 | 吴婉清 | 共青团员 | 人文学院 | 22级健康管理 | 9/88 |
6 | 闵文翔 | 共青团员 | 理工学院 | 22级数控技术 | 13/50 |
7 | 付瑞 | 共青团员 | 理工学院 | 22级建筑工程技术 | 12/63 |
8 | 黄敏 | 共青团员 | 人文学院 | 22级健康管理 | 11/88 |
9 | 程龙 | 共产党员 | 理工学院 | 22级软件技术 | 2/65 |
10 | 刘岭湘 | 共青团员 | 理工学院 | 22级工程造价 | 2/73 |
11 | 邓宏悦 | 共青团员 | 人文学院 | 22级旅游管理 | 1/51 |
12 | 张林发 | 共青团员 | 经管学院 | 22级电子商务 | 4/52 |
13 | 曾吉腾 | 共青团员 | 经管学院 | 21级网络营销与直播电商 | 1/21 |
14 | 赵宇达 | 共青团员 | 人文学院 | 22级婴幼儿托育服务与管理 | 1/94 |
15 | 余晨轩 | 共青团员 | 理工学院 | 22级软件技术 | 6/62 |
16 | 黎骏辉 | 共青团员 | 理工学院 | 22级数控技术· | 6/50 |
17 | 朱雅施 | 共青团员 | 经管学院 | 22级电子商务 | 13/52 |
18 | 夏瑜芳 | 共青团员 | 经管学院 | 22级网络营销与直播电商 | 2/29 |
19 | 万佳旺 | 共青团员 | 理工学院 | 22机电一体化技术 | 3/71 |
20 | 冯文菲 | 共青团员 | 人文学院 | 22婴幼儿托育服务与管理 | 3/45 |
21 | 姜媛 | 共青团员 | 理工学院 | 22级建筑工程技术 | 9/63 |
22 | 李静蕾 | 共青团员 | 人文学院 | 22级婴幼儿托育服务与管理 | 2/94 |
23 | 卢佳 | 共青团员 | 人文学院 | 22级婴幼儿托育服务与管理 | 6/94 |
校级组织主席团成员选举办法

、
校级学生代表大会召开情况
1、召开时间:2022年12月8日
2、会议地点:207学术报告厅
3、代表数量:100人
4、主要议程:
一、听取《江西工程职业学院第四届学生委员会工作报告》
二、听取《江西工程职业学院第五次学生代表大会提案工作报告》
三、审议通过《江西工程职业学院学生会章程(修订)》
四、选举产生江西工程职业学院第五届学生委员会
五、选举产生江西工程职业学院第五届学生会主席团
六、通过《第四届学生委员会工作报告》
七、通过《江西工程职业学院学生会章程》


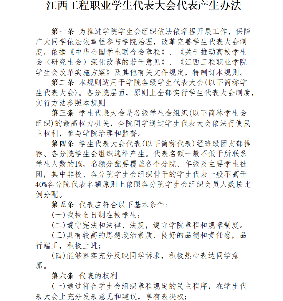
校级学生代表大会代表产生办法




主席团成员和工作部门负责人述职评议办法


校团委指导学生会主要负责人
类别 | 姓名 | 是否为专职团干部 | 备注 |
分管学生会组织的校团委副书记 | 张倩 | 是 | |
学生会组织秘书长 | 张倩 | 是 |
以上自评公开内容如有不实情况,可发送邮件至江西省学联秘书处邮箱jxsxslhh@163.com 或全国学联秘书处邮箱 xuelianban@126.com 反映。
